学校主页
首页
部门简介
通知公告
新闻中心
人才政策
党委教师工作部
教师培训
师德师风
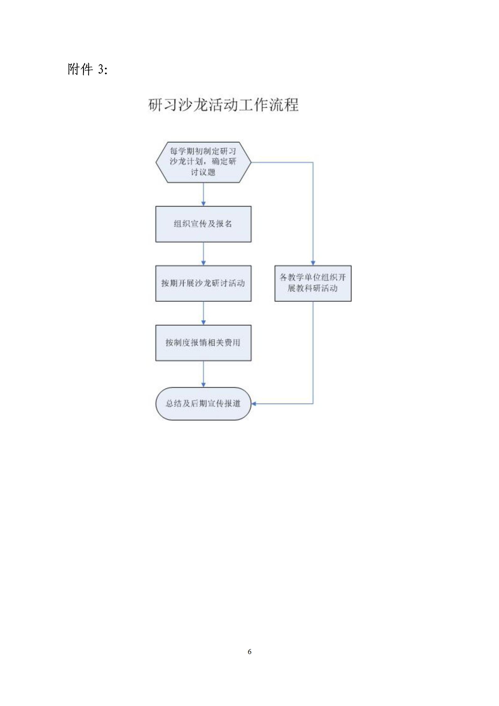
教学沙龙
人才招聘
联系我们
当前位置:
首页
>>
党委教师工作部
>>
教学沙龙
>> 正文
教师发展中心 教学沙龙活动实施管理办法
发布日期:2019-07-11 浏览次数:
ac米兰官方app